作者:Zeke & Ac-Core ,YBB Capital Research,Web3Caff Research 机构研究成员
区块链的不可能三角困境(即在安全,可扩展,去中心化三方面难以平衡)在过去一直是业界难以逾越的鸿沟,随着以太坊围绕 Rollup 解决方案进行扩容的全面升级,三角困境问题在当下得到了有效解决。当所有人都认为公链战争即将落下帷幕,并转为 Layer2 大战时,Celestia 却横空出世。这个由 Vitalik Buterin 在构思以太坊整体模块化方案中意外促成的项目,成为了新的 “以太坊杀手”,并且其定义的模块化标准,将迫使以太坊进入一场新的纷争之中。
本份研究报告将从数据可用性层(DA)的开端,模块化的解读做为切入,解构 DA 赛道市场公认的四大主要解决方案,EigenDA、Celestia、NearDA、Avail 与以太坊原生 DA 的对比分析,全面解读 DA 赛道的兴起与发展。
目录

DA 叙事的开端:模块化的起源
模块化区块链的诞生源于两篇白皮书,2018 年 Mustafa Albasan 与 Vitalik Buterin 共同撰写了一篇名为《Data Availability Sampling and Fraud Proofs》的论文。这篇论文描述了一个允许轻客户端接收并验证来自全节点欺诈证明的系统,以及数据可用性采样协议的设计,减少了链上容量与安全之间的权衡,从而在不牺牲安全和去中心化的前提下,解决区块链的扩展性。
接着在 2019 年,Mustafa Albasan 在撰写 《Lazy Ledger》白皮书时,详细介绍了一个新架构,其中区块链仅用于排序和保证交易数据的可用性,而不负责交易的执行和验证。该架构的目的是解决现有区块链系统的可扩展性问题。当时他把这个称之为 “智能合约客户端”。而智能合约的执行则通过另一个执行层在这个客户端上执行,这便是 Celestia(第一个模块化 DA 层项目)的雏形。
随之 Rollup 的出现使得这个构想更具确定性,其逻辑为离链执行智能合约,再将结果汇聚为证明上传至 “客户端” 的执行层。通过对区块链的架构以及新扩容技术进行反思,Celestia 横空出世,并定义了一个新范式将区块链,即如今的 “模块化区块链(Modular Blockchain)”。
什么是模块化区块链
模块化区块链旨在通过抽象、剥离、再组合的方式解决困惑行业多年之久的区块链不可能三角难题。简单来说就是将单体链主要功能解耦为多层,并专注于实现单一或部分功能层的一种乐高式扩容方案。从广义上看,一个单体链的最基本职能至少可被抽象为如下四个功能层:
-
数据可用性层(Data-availability Layer):数据可用性层(下文简称 DA 层)在模块化区块链中负责确保网络中的数据可被访问和验证。它通常包括数据的存储、传输和验证等功能,以保证区块链网络的透明度和信任。在模块化架构中担任执行层所有原始交易的存储、校验和确认。目前最具有代表性的 DA 项目有 Celestia、Avail、EigenDA 等,除此之外以太坊、Solana 等各种单体公链也可承载 DA 需求(比特币属于被动承载,由于非图灵完备性,目前对于传统 Rollup 来说没有较好的方案验证,但对于 BTC 扩容能力的挖掘进展非常迅速);
-
共识层(Consensus Layer):负责节点间的协议,以达成网络中数据和交易的一致性。它通过特定的共识算法,如工作量证明(PoW)或权益证明(PoS),来验证交易并创建新的区块。同公链一样,绝大部分 DA 项目也必须有自己的共识层,在无需考虑执行交易的情况下,其共识的设计逻辑往往是秉承运行硬件要求极低且验证简单的轻节点方式;
-
执行层(Execution Layer):执行层主要负责处理交易和执行智能合约。它包括交易的验证、执行和状态的更新。我们熟知的 Layer2(亦可称作 Rollup,但对于采用主链 DA 的项目,以太坊社区一般称为 Layer2,这个称呼带有一些正统性的意味)项目,比如 Arbitrum、Optimism、ZKsync,都属于只具备执行层功能的模块化区块链,本质上是一条中心化区块链,但通过主链验证交易正确性的方式,可以继承主链的安全性;
-
结算层(Settlement Layer):负责完成交易的最终结算,确保资产的转移和记录在区块链上永久保存,决定区块链的最终状态。模块化的结算层,主要职能为验证 Rollup 有效性证明及状态数据,在结算层中较为知名的项目有 Dymension、Cevmos 等。
事实上依据此定义,在区块链的早期历史中,也有诸如闪电网络,侧链等围绕比特币而生的 “模块化先驱方案”。但由于比特币非图灵完备的特性,这些扩容方案的进展要么极为缓慢,要么存在各种各样的缺陷,并未得到广泛的采用。所以早期的区块链一直是通过完全重构底层框架的方式去大刀阔斧的革新,从比特币到以太坊,再从以太坊到各种 “Ethereum Killer“,却始终未能解决公链的三元悖论。前两者重、慢、笨,且作为区块链最核心的两条公链,任何一次重大升级都需要考虑到如何维护正统性与安全性。而以太坊杀手们,无论怎么改进都局限于三角之中。
为了解决这一问题,围绕 Rollup 改进的方案被 Vitalik Buterin 提上议程。得益于欺诈证明与零知识证明(有效性证明)的日益成熟,延续闪电网络与侧链的思路,把执行层架构于以太坊上的乐高式搭建法开始逐步成为现实,以太坊也将其终局定为横纵两条围绕 Rollup 升级的分型扩容之路。那么以 Rollup 为核心的升级方式,是否真能超越过往的扩容,成为公链战争的 Endgame?
单体区块链 VS 模块化区块链
在模块化到来之前我们经历的都是公链战争,以太坊凭借其生态母庸置疑的创新优势,成为了主导区块链的领头羊。当许多人认为公链时代将再次被以太坊主导的 Rollup 终结时,Solana 却凭借自身流畅的一体式体验和极具凝聚力的社区,再度逆流而上,那么单体对比模块化究竟孰强孰弱?
先说个人结论,模块化会胜出,但模块化的缺陷同样很多。我们在这里思考两点,1. 大规模采用;2. 安全性、流畅性的对比。
从公链的未来出发
我们首先想象一下一个符合大规模采用的理想公链是什么样的,在去中心化的情况下为数百万甚至上亿的用户提供高 TPS、超低 Gas、流畅的商用级服务。这在单体链架构下是无法实现的,即便是如今性能最强的一些公链也是如此。只因区块链本质上是一个复制的确定性状态机,每当网络状态更新都需要通过全部节点同步,复制并处理一样的数据来确保分布式系统的一致性以此获得去中心化和安全性。这种框架显然与大规模采用天然不合,原因有四点:
-
性能低下,区块链的性能等效于单个节点的水平;
-
大量的网络活动会引起极高的 Gas Fee;
-
天量的数据会引起状态爆炸,导致节点硬件要求增高,尤其是磁盘空间需要永久记录,这又与去中心化这个大前提相悖;
-
公链的升级改进在这种框架下极为困难。
而模块化公链,尤其是在 Rollup 疯狂叠乐高的情况下(L2、L3、L4…),其性能与费用都可以无限接近于中心化服务器。所以以区块链需要走向主流考虑,模块化是当前的唯一出路,除此之外,在可组合性方面来说,Rollup 还可以构建不同架构以适应不同虚拟机,包括 Move VM、SVM,甚至是升级版的 ICP(即 AR 的超并行计算机 AO)。再从当前模块化对于 Infra 的渗透来看,大多数开发者们对于未来的选择也是如此。
从用户的角度出发
站在性能、成本与可组合性角度来说,的确是模块化的巨大胜利。但从安全性与流畅度这两个角度来看,模块化其实远不如 Solana 等高性能公链。这个结论也许让人感到有点困惑,Rollup 性能极高为什么会不流畅?Rollup 如果建立在安全性与去中心化仅次于比特币的以太坊上,又为什么不安全?这其实涉及到资产流转与模块化自身脆落性的问题,首先在一个庞大的模块化系统里面,模块化的组合方式可能有上千种,Rollup 目前就有上百个,DA 的可选性同样不少,结算层也是,经过细化以后还出现了流动性层、算力层等更为细分的模块化功能层。在未来碎片化还会不断加剧,然而任何一个层出现问题都有可能带动整个 “乐高积木塔” 崩塌。[1]
另一方面在模块化系统中资产与信息的传递都需要用到桥梁,首先桥梁就非常脆弱且中心化。用户在各个链条之间操作都需要先将资产用各种第三方桥进行流转,除了长时间等待还可能存在较大的安全隐患,甚至会出现 Gas 不是一个 Token(虽然目前都默认用 ETH,但未来必然会有不用 ETH 做为 Gas Fee 的项目出现),目标链流动性极差,能进不能出等问题。这些情况在高性能公链上绝不会出现,单片链尤其是并行化公链的整个系统流转都是极为流畅且远比频繁跨链安全,唯一被诟病的问题往往是不够去中心化。
所以综合来看,模块化也并不完美,但确实是当前阶段下的唯一出路。最后,简单总结一下,模块化极可能是所有公链未来的必由之路,关于这点只要回忆一下当年 STEPN 的盛况导致的 Solana 各种卡顿,就不难明白。单体链性能要承载复杂应用与大规模应用还很困难,未来更可能是将大额资产交易、质押以及 NFT 承载等需求放在主链上。在需要更高性能的情况下用到 Rollup,而模块化天然的不安全性及互操作性缺失将由 Layerero、Wormhole 等全链协议弥补(这也就是为什么 VC 要在数十亿估值的压力下,全力押注这个赛道),最后在 Infra 建设完善的情况下才会真正的迈入 Web3。
应用链及长尾链的困境
时至今日,Layer2 项目早已在以太坊上花开满地,模块化执行层的概念也渗透到了区块链的多个角落,大量 Rollup 对于 DA 的需求自然是日益增长。尤其对于即将到来的全链游戏和 AI、DeFi 等应用链来说,DA 层提供的吞吐量及所需成本才是真正的 “性能瓶颈”。除了应用链外,尾部的长尾链也负担不起过于高昂的费用,但由于以太坊的横向分片扩容需要分三次重大升级完成(目前的坎昆升级完成了第一步),且进度缓慢,在这两个方面并不能符合这类 Rollup 的需求,那么逃离以太坊,寻找真正符合需求的 DA 方案会成为必然之势。
模块化的抽离数据可用性(DA)层
谈到降成本问题,目前的非主链低成本 DA 方案主要可分为三类:模块化 DA、将验证放置在以太坊 L2 上成为 L3 并继承正统性、链下验证(Validium、Plasma)。但由于 L3 尚未成熟且乐高积木每添加一块,风险都会倍增,链下验证有被以太坊社区排斥且被诟病中心化问题,目前都是小众之选。而以 DA 为核心理念重构的模块化 DA 项目,具备更低的成本,更易更新且针对性强的架构,更高的吞吐量,往往是目前非主链 DA 方案的主流之选。就以最具代表性的 Celestia 来说,在坎昆升级前其吞吐量为以太坊 Calldata 的 44.6-67 倍左右。而使用成本上依据 Manta Network 测算的 23 年 12 月-24 年 2 月 Gas Fee 数据来看,节省了大约 200 万美元的费用 (数据来源 Celestia Labs CRO 在今年三月的访谈)。
在坎昆升级后以太坊通过 Blob Space 将 DA 费用整体下降了 10 倍以上,很多人认为 Celestia 的威胁已不复存在。事实上根据 Datalenses 的测算数据,两者之间依旧存在 100 倍以上的费用差距。那么在以太坊完成整个分片升级之前,模块化 DA 依旧能抢占这部分市场,而除了模块化 DA 还有很多公链及相关项目正在加入这个租金市场。
租金市场
其实以太坊的终极目标也可俗套的称作是 “区块链万达”,毕竟做包租婆可比自营轻松太多了,保留部分精品自营的情况下,可以将大部分 “商位” 出租。作为执行层其余部分承载的情况下,以太坊所需提供的功能层其实与模块化 DA 差不多,大部分情况下也是提供 DA 与共识的功能。从这个视角出发,其实两者的最终目的都是一样的,Celestia 等 DA 项目除了护城河不深,却在其他方面都具备极大的优势。这点无疑会触碰到以太坊垄断 DA 的大蛋糕,也正因为如此以太坊社区核心总是不断强调链正统性去排斥非主链 DA 的 L2 项目,所以即便是户出同门的 Celestia 也要被以太坊社区除籍。
不过有趣的地方在于,DA 市场的发展却并没有被以太坊社区影响。从整个 DA 市场的现状来看,根据需求而生的 DA 项目越来越多。在未来除了模块化 DA,能承载 Rollup 的还有,去中心化程度更高正在被挖掘验证与扩容方式的 BTC,存储及验证更具优势的有 AR,在价格上还有更为便宜的 NEAR DA。模块化这个源自以太坊的扩容叙事正在不断被其他项目蚕食,过往的公链战争将演化为多层次多方面的模块化战争。
以太坊原生数据可用性(DA)与四大 DA 解决方案费用结构对比

DA 赛道主要四大解决方案现状与分析
如上文介绍所述,数据可用性(Data Availability)指在区块链网络中,让所有节点都能够访问并获取系统生成的所有历史数据的能力。过程中为确保交易让所有验证者正确验证,需让所有节点都能获取完整的数据。
区块链中的 Data Availability(数据可用性)是指确保区块链中的数据在需要时是可访问和可验证的。数据可用性问题是区块链扩展性中的一个关键挑战,尤其是在分片和 Layer 2 解决方案中。主要有两种解决方案:链上解决方案和链下解决方案。它们各有优缺点。
链上解决方案
链上解决方案是指所有数据都存储在区块链上,确保数据的可用性和完整性。这种方法的主要特征和优缺点如下:
特征:
-
数据存储在区块链上:所有交易数据都直接存储在区块链中;
-
节点验证:所有节点都可以访问并验证数据;
-
高安全性:由于所有数据都在区块链上,任何节点都可以验证数据的完整性和有效性。
优点:
-
透明度高:所有数据公开可见,易于审计;
-
去中心化:所有节点都能访问完整的数据,确保系统的去中心化和安全性。
缺点:
-
扩展性差:数据量大,导致区块链的存储和处理负担重,影响性能和扩展性;
-
成本高:存储和传输大量数据的成本高昂,尤其是在高交易量的情况下。
链下解决方案
链下解决方案通过将大部分数据存储在链下,仅在区块链上存储必要的验证数据(如哈希值)来确保数据可用性。常见的链下解决方案包括数据可用性层(如 Data Availability Layer)、数据可用性委员会等。
特征:
-
数据存储在链下:大部分交易数据存储在链下,仅在链上存储验证数据;
-
轻节点验证:轻节点只需验证链上的数据(如哈希值),无需存储完整的数据。
优点:
-
扩展性好:减少了链上的数据量,提高了系统的处理能力和扩展性;
-
成本低:降低了数据存储和传输的成本,适合大规模应用。
缺点:
-
安全性依赖链下存储:数据的完整性和可用性依赖于链下存储的安全性和可信性;
-
复杂性高:需要额外的机制来保证链下数据的可用性和验证性,增加了系统的复杂性。
总体来讲,链上解决方案和链下解决方案在 Data Availability 上的选择取决于具体应用的需求。链上解决方案(数据直接存储在区块链上):更适合对安全性和去中心化要求极高,但不那么注重扩展性的应用场景。链下解决方案(将数据存储和验证从区块链上转移到链下如:侧链,状态通道,零知识证明,数据可用性证明等):更适合需要高扩展性和低成本的大规模应用,但需要在安全性和复杂性上做出一定的权衡。而现代区块链技术常常结合两种方法,通过混合模式(如以太坊 2.0 中的分片技术结合数据可用性委员会)来平衡安全性、去中心化和扩展性。
EigenDA:服务 Rollup 的数据可用性

EigenDA 旨在为 Rollups 提供创新的 DA 解决方案,通过连接以太坊质押者和验证者来提升安全性,实现提高吞吐量并降低成本的目标。EigenLayer 的共享安全系统将采用多节点方式,以确保去中心化程度。
它通过提供去中心化的数据可用性(DA)服务,为 Rollup 提供了一种高效、低成本且安全的数据存储和验证解决方案。具体而言,EigenDA 服务 Rollup 数据可用性的方式如下:
1. 利用再质押(Restaking)功能
EigenDA 是建立在 EigenLayer 之上的,利用了 EigenLayer 的再质押功能。再质押(Restaking)允许以太坊质押者将其质押的 ETH 委托给 EigenDA,从而为数据可用性服务提供担保。这种机制不仅增加了质押的灵活性,还通过质押者的参与增强了系统的安全性。
2. 数据发布和存储
Rollup 可以将其交易数据发布到 EigenDA,而不是直接存储在以太坊主链上。EigenDA 通过分布式存储和验证机制,确保这些数据是可用和可验证的。这种方式减少了主链的存储和计算负担,降低了交易费用。
3. 节点验证
在 EigenDA 系统中,节点运营商负责执行数据验证任务。质押者将其质押委托给这些节点运营商,节点运营商通过参与数据验证获得服务费用。节点运营商验证和存储 Rollup 提交的数据,确保数据的完整性和可用性。
4. 主动验证服务(AVS)
EigenDA 作为 EigenLayer 上的首个主动验证服务(AVS),主动地参与数据的验证和维护。通过这一机制,EigenDA 提供了一种高效的数据可用性服务,使得 Rollup 可以高效地存储和验证其数据。
5. 增强安全性和吞吐量
随着 EigenDA 上的质押量增加以及参与的节点和协议的发展,系统的整体安全性和交易吞吐量都会进一步提升。质押者和节点运营商的参与不仅提高了数据的安全性,还通过分布式存储和验证机制,提高了系统的可扩展性和处理能力。
6. 集成和互操作性
具官方公开资料,EigenDA 已集成了多种 Layer 2 方案,包括 Celo(从 L1 过渡到以太坊 L2)、BitDAO 生态系统的 Mantle 及其配套产品、提供 zkWASM 执行层的 Fluent、提供 Move 执行层的 Offshore,以及在 EigenDA 测试网中使用的 Optimism 中的 OP Stack。这些集成增强了 EigenDA 的互操作性,使其能够服务于多种不同的 Rollup 解决方案,进一步提高了系统的灵活性和适用性。
EigenDA 与以太坊原生数据可用性(DA)之间的合作与潜在冲突
在合作方面,EigenDA 提供了专门的去中心化数据可用性层,有效缓解了以太坊主链的负担,使主链可以专注于其他核心功能。此外,EigenDA 利用 EigenLayer 的再质押功能,借助以太坊质押者的资源,增强了数据可用性的安全性和可信度。这种合作关系不仅利用了以太坊现有的安全模型,还为 EigenDA 提供了额外的保障。
通过集成多种以太坊生态系统中的 Layer 2 方案,如 Celo、Mantle、Fluent、Offshore 和 Optimism 的 OP Stack,EigenDA 促进了整个以太坊生态系统的发展,为 Layer 2 解决方案的普及和应用提供了更好的数据可用性服务。EigenDA 在去中心化数据可用性方面的技术创新,也可以反馈到以太坊社区,推动以太坊在数据处理和存储技术上的进步。
然而,EigenDA 与以太坊原生 DA 之间也存在潜在的冲突。首先质押资源的争夺可能是一个问题,EigenDA 依赖于 EigenLayer 的再质押功能,意味着质押者可能需要在以太坊原生质押和 EigenDA 质押之间做出选择,这种资源的分散可能会影响以太坊原生质押机制的运行。其次,开发资源和注意力的分散也可能导致冲突,以太坊开发者和社区可能需要在以太坊原生 DA 解决方案和 EigenDA 之间分配有限的资源和关注度,一定会影响以太坊原生 DA 的发展进程。
此外市场接受度也可能成为一个问题,不同项目和开发者可能会在以太坊原生 DA 解决方案和 EigenDA 之间进行选择,市场对这两种方案的接受度和偏好可能会影响其发展方向和普及程度。最后,治理机制上的差异也可能导致冲突。以太坊原生 DA 和 EigenDA 在治理机制上可能存在不同,这种差异可能在决策过程中引发冲突,尤其是在涉及协议更改或资源分配的问题上。
总体来看,EigenDA 和以太坊原生 DA 解决方案在合作和冲突上各有表现。合作方面,EigenDA 通过专门的 DA 服务增强了以太坊的扩展性和安全性,推动了生态系统的共同发展。而在冲突方面,质押资源、开发资源和市场选择等方面的竞争可能会对两者的发展产生影响。如何平衡和协调这两者之间的关系,将是未来以太坊生态系统持续发展和优化的重要课题。
Celestia:让启动独立区块链变得简单

而 Celestia 的模块化架构将执行层独立存在于各自的区块链上,允许针对特定用例进行优化和专业化。任何基于此架构构建去中心化应用程序的开发人员都可以在原有区块链执行层的基础上享受更高的安全性和可扩展性。此外,在 Celestia 的模块化区块链中,可以实现数据可用性采样,使节点能够用很小的样本验证一个区块,并且低硬件配置的设备也能充当节点 (相关扩展阅读见 YBB Capital 往期文章:模块化区块链:功能层争议的新视角与 DA 经济学)。
简易部署链的逻辑
过去部署一条区块链需链建立独立的共识机制,验证网络和激励节点,所以对资源和成本的要求非常高。而 Celestia 提供完整的共识和安全性,让多条链共享同一数据可用性(DA)层,从而减少了链间桥接时的信任需求,并结合了 Cosmos 的开放生态和以太坊的共享安全性,从而为多链的开放和共享安全提供了可能。
模块化架构
分离共识和执行层:
Celestia 将共识层和执行层分离,允许开发者只需专注于他们的应用逻辑和智能合约,而无需处理底层的共识机制。共识和数据可用性由 Celestia 提供,这简化了区块链的开发和部署过程。
专用数据可用性层
数据可用性服务:
Celestia 提供一个专门的数据可用性层,确保所有数据在链上是可用和可验证的。新区块链可以利用 Celestia 的这一服务,而无需自己构建和维护复杂的数据可用性机制。这减少了开发时间和成本,使启动独立区块链变得更加便捷。
轻量级客户端支持
数据可用性取样(DAS):
Celestia 允许轻节点通过数据可用性取样来验证数据的可用性,而无需下载和存储整个区块链的数据。这降低了节点运行的硬件要求,使更多开发者能够轻松启动和维护自己的区块链。
增强的可扩展性
高吞吐量和低成本:
通过分离共识和数据可用性,Celestia 提供了更高的可扩展性。开发者可以构建高吞吐量的应用链,这些链在 Celestia 上发布数据,享受其高效的数据可用性和共识服务,从而实现更高的交易吞吐量和更低的交易成本。
共享安全性
共享安全模型:
新启动的区块链可以共享 Celestia 的安全性,利用其强大的共识和数据可用性服务。这种共享安全模型减少了开发者为新链建立独立安全机制的负担,同时提高了整体系统的安全性和可靠性。
灵活的开发工具
开发工具和文档支持:
Celestia 提供了一系列开发工具、SDK 和详细的文档,帮助开发者快速上手并创建自己的独立区块链。这些工具和资源简化了开发过程,使启动和部署新链变得更加直观和便捷。
Celestia 整体通过模块化架构、专用数据可用性层、轻量级客户端支持、增强的可扩展性、共享安全性以及丰富的开发工具,Celestia 大幅降低了启动独立区块链的复杂性。开发者可以专注于创新和应用开发,而无需担心底层基础设施的复杂实现。
NearDA:将网络并行化为多个分片

据 NEAR 官方 Medium 说明 [2],NEAR DA 为开发人员提供了开箱即用的解决方案,使卷轴构建者能够轻松充分利用 NEAR 的基础架构– 该基础架构的可靠性经过了 3 年多的验证。Pagoda 工程团队已经构建了三个重要的开源组件,可随时集成到任何 OP Stack、Polygon CDK 或 Arbitrum Nitro rollups 中:
-
Blob 存储合约:一种存储任意数据的合约。
-
轻客户端:无信任链外客户端,可轻松访问交易和收据数据。
-
RPC 客户端:向 NEAR 协议发布数据 Blob 的客户端。
-
安全性:继承 Near 网络的安全
NEAR 协议通过其独特的设计和技术,将网络并行化为多个分片(Shards),从而实现高效的可扩展性和性能。
夜影(Nightshade)分片设计
分片共识:
NEAR 协议采用了名为 “夜影(Nightshade)” 的分片设计,每个分片都维护其独立的状态和交易集合。分片共享一个整体的区块链结构,但每个分片的交易在逻辑上是独立处理的。每个分片都有自己的区块生产者和验证者,确保交易的并行处理。
状态分片:
夜影设计中的分片是状态分片(State Sharding),这意味着每个分片只维护自己的一部分全球状态。这样可以将全网的计算和存储负担分散到各个分片中,避免单一节点成为性能瓶颈。
2. 动态分片
动态分片管理:
NEAR 协议支持动态分片管理,这意味着分片的数量可以根据网络需求动态调整。随着网络负载的增加,可以添加更多的分片以分担负载,反之亦然。这种动态调整能力确保了网络的高效运行和资源的合理利用。
3. 分片间通信(Cross-Shard Communication)
异步跨分片通信:
NEAR 采用异步跨分片通信机制,允许分片之间进行高效的信息交换。每个分片在处理自己的交易的同时,可以通过消息传递的方式与其他分片进行交互。这种设计确保了分片间的通信不会成为瓶颈,同时保持了整个网络的一致性。
数据可用性保证:
为了确保跨分片交易的安全和数据的可用性,NEAR 使用了一种称为 “Fishermen” 的机制。这些 Fishermen 节点负责监控和验证跨分片通信的正确性,确保分片间数据的完整性和可靠性。
4. 验证者的角色
分片验证者:
在 Near 网络中,每个分片都有自己的验证者,这些验证者负责分片内交易的验证和共识。这种设计确保了分片的独立性和并行处理能力。
随机分配和旋转:
验证者通过随机分配和定期旋转的方式在不同分片之间轮换。这种机制提高了网络的安全性和抗审查能力,因为攻击者难以预测和控制特定分片的验证者。
5. 分片治理和质押
质押和治理:
Near 协议采用质押机制,质押者通过锁定代币参与网络治理和分片验证。质押者在不同分片之间进行分布,以确保每个分片都有足够的验证者参与共识。这种分布式质押机制提高了网络的安全性和稳定性。
Avail: “三位一体” 简化 Rollup 体验

1. Avail DA(Data Availability)
数据可用性层:
Avail DA 提供了一个专门的数据可用性层,确保所有发布的数据在链上是可用且可验证的。Rollup 依赖这一层来确保状态转移和证明生成所需的数据是可用的。Avail DA 的数据可用性层通过减少对以太坊主链的依赖,降低了数据存储和处理的复杂性,使 Rollup 能够更加高效地运行。
数据取样技术:
它使用 GRANDPA + BABE 共识算法,通过数据取样技术(Data Availability Sampling, DAS),Avail DA 允许轻节点通过验证少量数据片段来确定整个数据集的可用性。这种方法提高了数据验证的效率和可靠性,使得 Rollup 可以快速且安全地访问所需数据。
2. Avail Nexus
模块化架构:
Avail Nexus 是一个模块化的框架,旨在将数据可用性和执行层分离。通过这种分离,利用 Avail DA 作为信任根,开发者可以独立于数据层来构建 Rollup,专注于应用逻辑和状态转移,而无需担心底层的数据可用性问题。Nexus 提供了标准化的接口和工具,使得不同模块之间能够无缝协作。
易于集成:
Nexus 提供易于集成的开发工具和 API,使开发者能够快速将 Avail DA 的功能集成到他们的 Rollup 解决方案中。这样,开发和部署 Rollup 的过程变得更加直观和高效。
3. Avail Fusion
跨链互操作性:
Avail Fusion 提供跨链兼容性,支持与多个区块链平台的互操作。这种跨链能力使得开发者可以在不同区块链之间轻松迁移和部署他们的 Rollup,提升了 Rollup 的可移植性和应用范围。
共享安全性:
通过 Fusion,多个 Rollup 可以共享 Avail 提供的数据可用性层,从而利用共识和安全机制减少了每个 Rollup 单独构建安全机制的需求,但 Fusion 仍处于开发阶段。
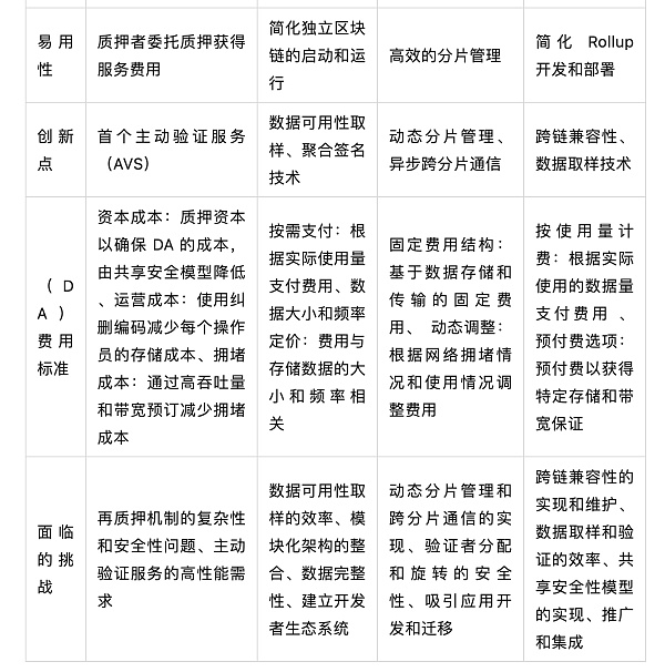
EigenDA、Celestia、NearDA 和 Avail 分析对比


总结
展望未来,以太坊原生数据可用性(DA)和各大解决方案将持续创新,突破技术瓶颈,为区块链领域带来前所未有的扩展性和效率。从市场和技术角度来看,以太坊原生 DA 通过坎昆升级引入 Proto-Danksharding,大幅提升数据可用性和扩展性,降低交易费用,逐步实现模块化架构。EigenDA 专注于高效 zk-rollups,依赖以太坊主网,技术上优化数据处理,降低成本。Celestia 在市场上定位为创新的模块化区块链,通过分离共识和数据可用性层,增强灵活性和可扩展性。NearDA 利用分片技术提升数据处理效率,适用于高性能应用。Avail 则提供专用数据可用性层,优化数据验证和存储,提升整体性能。
模块化和数据可用性将对以太坊未来的发展产生深远影响,但在大规模实现之前,仍需解决许多技术挑战。例如,跨分片和跨 Rollup 的协调、数据验证机制的高效性等问题亟待解决。此外确保在大规模扩展的同时,数据的安全性和去中心化仍是关键。如何与现有的以太坊生态系统进行无缝整合,确保智能合约、dApp 和基础设施的兼容性,避免技术升级导致生态系统的碎片化,也是未来发展的重要任务。
参考文献
[1]单片 vs 模块化:谁才是区块链的未来?-TechFlow深潮,https://www.techflowpost.com/article/detail_14160.html
[2]为什么要提供 NEAR 数据?-Medium,https://medium.com/nearprotocol/why-near-data-availability-0403121e394d
免责声明: 本报告由 Web3Caff Research 编写,所含信息仅供参考,不构成任何预测或投资建议、提议或要约,投资者请勿依赖此类信息购买、出售任何证券、加密货币或采取任何投资策略。报告中使用的术语和表达的观点旨在帮助理解行业动向,促进 Web3 包括区块链行业负责任发展,不应被解释为明确的法律观点或 Web3Caff Research 的观点。报告中的看法仅反映作者截至所述日期的个人意见,与 Web3Caff Research 立场无关,且可能随后续情况而变化。本报告中所含的信息和看法来自 Web3Caff Research 认为可靠的专有和非专有来源,并不一定涵盖所有数据,亦不保证其准确性。因此,Web3Caff Research 不对其准确性和可靠性作任何形式的担保,也不承担以任何其他方式产生的错误和遗漏的责任(包括因疏忽而对任何人产生的责任)。本报告可能含有 “前瞻性” 信息,这类信息可能包括预测和预报,本文并不构成对任何预测的担保。是否依赖本报告所载信息完全由读者自行决定。本报告仅供参考,不构成购买或出售任何证券、加密货币或采取任何投资策略的投资建议、提议或要约,并请您严格遵守所在国家或地区的相关法律法规。